NeuroLab
Main Page
Related Pages
Classes
Class List
Class Index
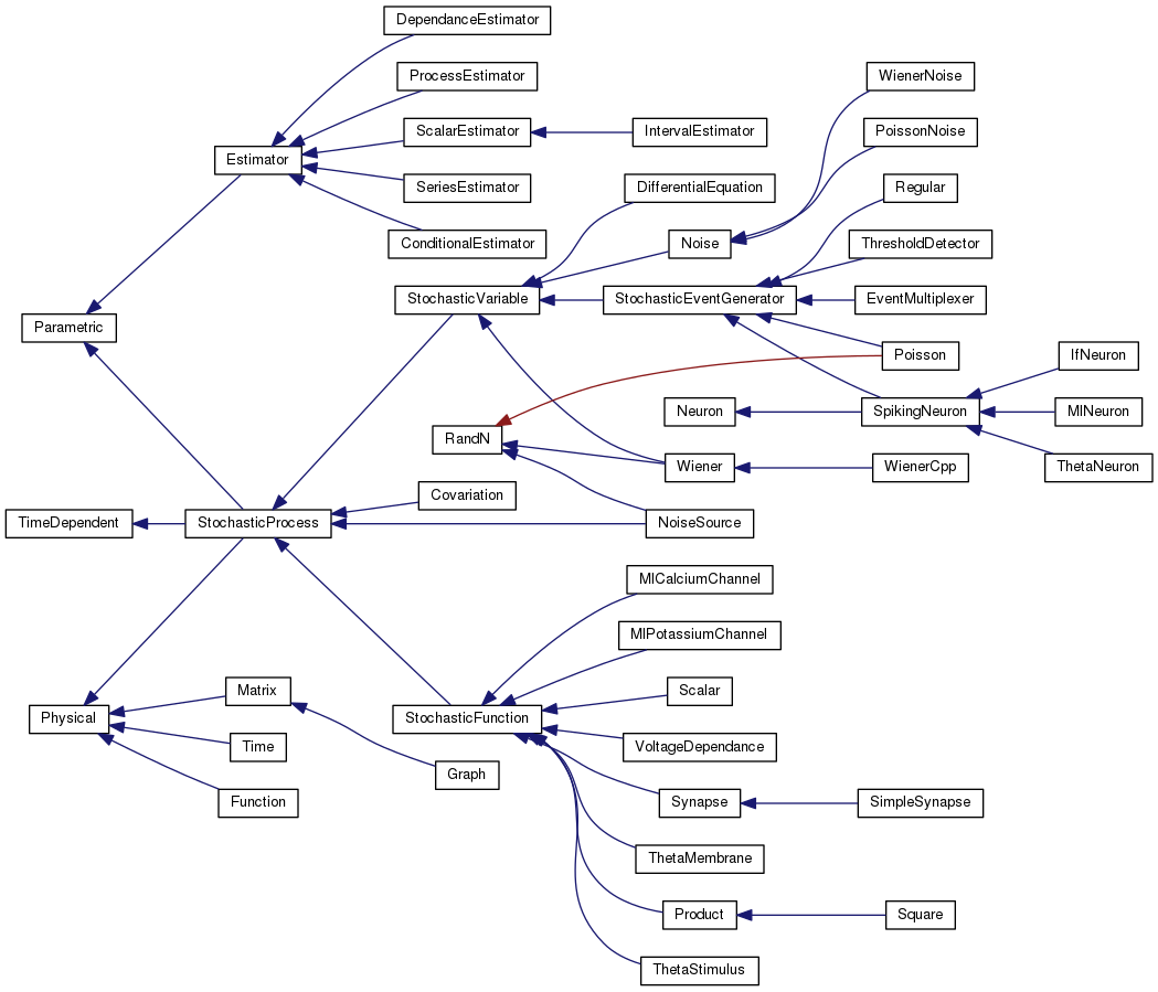
Class Hierarchy
Class Members
Class Hierarchy
Go to the textual class hierarchy
Generated by
1.8.9.1